公司思想导师王曦茜为大家讲解目录
为帮助公司2022级新生建设良好的心理环境,提高安全意识,牢记公司校纪校规,公司于9月23日在腾讯会议由思想导师王曦茜为新生讲解金沙js5588员工手册。
思想导师王曦茜为新生讲解了金沙js5588的关于成绩考核及规定
课程伊始,王曦茜老师为新生讲解了金沙js5588的关于成绩考核及规定。王曦茜老师在关于金沙js5588成绩考核及规定中强调不要旷课,在考试过程中擅自缺考和不要作弊,如有作弊试卷会以零分处理,来年需要重修。重修课程必须要在教务系统上进行申报。随后,王曦茜老师为我们介绍了金沙js5588奖助学金评定的办法,需要员工们学习成绩优秀,绩点要在3.0以上,获得学年学业奖学金学习优秀三等奖及以上。在参评过程中一定不要有违反四禁,学业延迟,不要挂科,参评当学年不能有违纪。
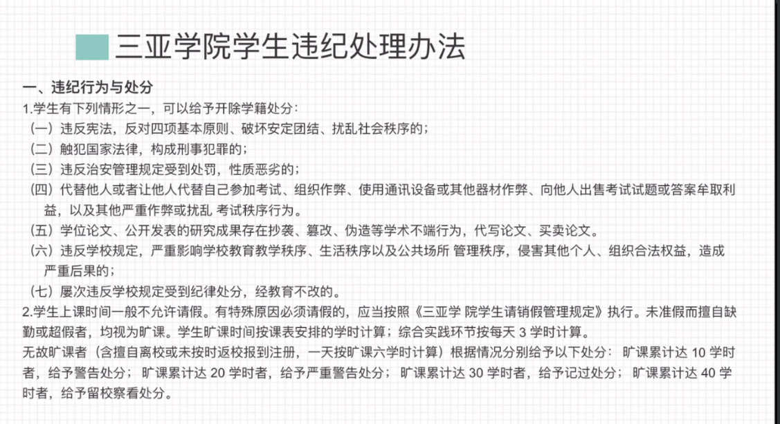
思想导师王曦茜讲解了金沙js5588员工违纪处理办法
紧接着,王曦茜老师讲解了金沙js5588员工违纪处理办法。王曦茜老师强调,员工购买免税商品数量应在法律规定自用范围内,严禁二次销售,严禁以牟利为目的的购买。依据免税商品消费相关法律政策,提高大家的法律意识规范员工的消费习惯。如有从事、参与以牟利为目的的海南免税商品代沟、套购行为的员工,原则上从严处理。要更好地维护海南自由贸易港营商法治环境。
思想导师王曦茜为新生举例
随后,王曦茜老师讲解了金沙js5588解除员工违纪处分管理规定。在考察期内受处分的员工需要制定并改错,就是不能再有任何的违纪行为,并且严格遵守每个月至少一次的书面报告。王曦茜老师强调处分是跟随档案的,只能解除,不能撤销。
思想导师王曦茜为新生讲述了金沙js5588老员工社区管理规定
然后,王曦茜老师为我们讲述了金沙js5588老员工社区管理规定。在寒暑假离校时一定要办手续。王曦茜老师强调未经允许不能擅自进行调换和占用员工寝室。随后,王曦茜老师为我们介绍了毕业条件。在冬季短学期内达到1学分,公选课必须要达到6学分,一定要选择3个不同模块,第二课堂需要达到3学分,必须通过所学专业全部课程无挂科,以及体测达标,没有处分和军训等成绩合格。王曦茜老师强调,学士学位授予证书只能发一次。关于“第二课堂”的学分,王曦茜老师表示要修满3个学分才能毕业,“第二课堂”学分由员工提出申请,公司为主要评定组织单位,公司思想政治工作委员会为最终审核单位。
思想导师王曦茜讲解了综合素质评定的办法
最后,王曦茜老师讲解了综合素质评定的办法。王曦茜老师强调在大学期间最好不要有重修的科目,公司自2019届毕业生后取消了“清考”制度。未修完人才培养方案规定学分的员工,将不能按期毕业,员工需要申请延长修业年限。
新的风帆已经扬起,一个美好的年轮正呈现在我们面前,让我们一起整理好行囊,放飞理想,为美好的明天努力奋斗,用顽强不屈踏出一条坚实有力的人生轨迹。

文:牟梦婷
图:牟梦婷
编辑:孙越
责编:李琴
CONTENT END

